安全・信頼性試験、EMC、海外認証取得代行など幅広く提供
当機構は第三者適合性評価機関として、医療機器に関する法令、電気製品の安全性やサイバーセキュリティに関するさまざまな認証・試験を実施するほか、車載機器に関する各種技術基準・規格に基づいた試験を通じて、信頼性の高い製品の市場供給と人々の安全な暮らしを支えています。
2026/05/20
イベント
2026/05/19
新規サービス
2026/05/15
ニュース
2026/04/28
ニュース
2026/04/27
ニュース
登録検査機関として特定電気用品の適合性検査と、対象製品に対するご依頼に基づく試験
登録検査機関としてレーザーポインターなど携帯用レーザー応用装置の適合性検査
法令に基づく指定高度管理医療機器等の基準適合性審査・認証書等の発行
特定無線設備に関する技術基準適合証明および工事設計認証
製品試験と工場の品質管理体制の検査で、より安全安心な電気製品の第三者認証
電気用品に使われる部品や材料の事前評価・登録により製品の認証を合理化・効率化
国際的な相互認証制度により、IEC規格に基づく試験の実施、CB試験レポート・CB証明書を発行
電子部品・ESDプロセス管理、試験所認証
※2013年4月より唯一の認証機関
日台MRAに基づく試験・工場検査の実施と台湾商品検験法の認証(BSMI認証)
認証制度に基づく安全試験、IEC、JIS規格等に対応した安全試験サービス
対応可能な医療機器の国内・国際規格に基づく安全試験の一覧(JIS/IEC/ENなど)
レーザ製品、LED製品の試験(電気安全/光安全/光生物学的安全性試験など)
各規格の保護等級に基づきIP防水試験およびIP防塵・耐塵試験を実施し、水・粉塵の浸入の有無を評価
船級試験へのワンストップ対応一覧(EMC試験、各種環境、試験レポート作成、立合など)
対応可能な性能・環境・試械的試験の一覧(吸込仕事率・騒音/恒温恒室・冷熱衝撃/振動・衝撃など)
米国カリフォルニア州エネルギー効率規制に基づく試験
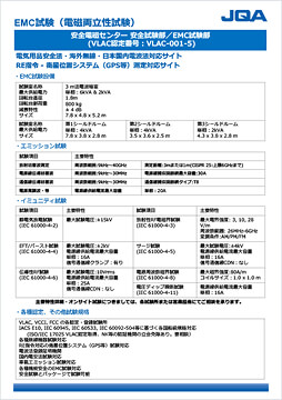
世界各国のEMC規制に対応した、国際規格および国内規格に基づく試験サービス
国内電波法、米国FCC認証および欧州RE指令等に基づく試験・認証および各国申請代行
国際規格、自動車メーカー規格などに対応したEMC試験および、Eマーク規制に基づく適合性評価
100BASE-T1 (IEEE 802.3bw) 規格に基づく車載イーサネット性能評価
JQA技術者が現地で測定を実施(欧州機械指令、機械規則、EMC指令、日本電波法の一部などに対応)